网站首页
本室概况
通知公告
政策法规
业务指导
室藏赏析
服务指南
下载中心
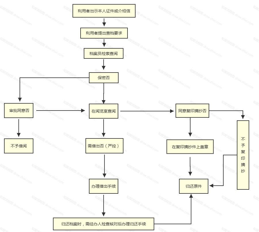
档案利用流程
发布者:陆晶江
发布时间:2024-05-13
浏览次数:
18